Anda Ingin Konsultasi ?

Anda melihat/mengalami kekerasan seksual?

Tentang Kami

Universitas Muhammadiyah Kudus adalah institusi pendidikan yang berkomitmen untuk memastikan terciptanya lingkungan pendidikan yang aman dan berkeadilan bagi semua. Kami memahami bahwa pendidikan yang berkualitas hanya dapat tercapai jika setiap individu di lingkungan kampus merasa aman dari segala bentuk kekerasan, termasuk kekerasan seksual.

Sebagaimana Permendikbudristek 55/2024, Regulasi ini juga mengatur enam bentuk kekerasan yang dapat dilaporkan ke Satuan Tugas. Keenam bentuk itu adalah:

a. kekerasan fisik;

b. kekerasan psikis;

c. perundungan;

d. kekerasan seksual;

e. diskriminasi dan intoleransi; dan

f. kebijakan yang mengandung Kekerasan.

Prosedur Pelaporan

Cara Melaporkan Pelanggaran Etik dan Kekerasan

Jika Anda atau seseorang yang Anda kenal mengalami atau menyaksikan Pelanggaran Etik dan Kekerasan di lingkungan Universitas Muhammadiyah Kudus, harap segera melaporkan kejadian tersebut. Laporan Anda akan ditangani secara serius dan dengan penuh kerahasiaan

Pedoman resmi mengenai Pencegahan dan Penanggulangan Kekerasan di Peguruan Tinggi (PPKPT) Universitas Muhammadiyah Kudus. Pedoman ini disusun berdasarkan landasan hukum yang berlaku di Indonesia dan di dalam lingkungan Universitas Muhammadiyah Kudus. 

Dasar Hukum

  • Undang-Undang No. 12 tahun 2012 tentang Pendidikan Tinggi.
  • Peraturan Menteri Riset Teknologi dan Pendidikan Tinggi No 44 tahun 2015 tentang Standar Nasional Pendidikan Tinggi.
  • Keputusan Menteri Riset, Teknologi, dan Pendidikan Tinggi Republik Indonesia Nomor 879/KPT/1/2018 tentang perubahan bentuk STIKES Muhammadiyah Kudus menjadi Universitas Muhammadiyah Kudus.

Isi Pedoman

  • Filosofi Pendidikan: Pentingnya membangun budaya akademik yang menghargai hak asasi manusia dan bebas dari diskriminasi.
  • Pencegahan Kekerasan Seksual: Tindakan preventif yang dilakukan universitas untuk menghindari terjadinya kekerasan seksual, termasuk sosialisasi dan edukasi tentang kesetaraan gender dan kesehatan reproduksi.
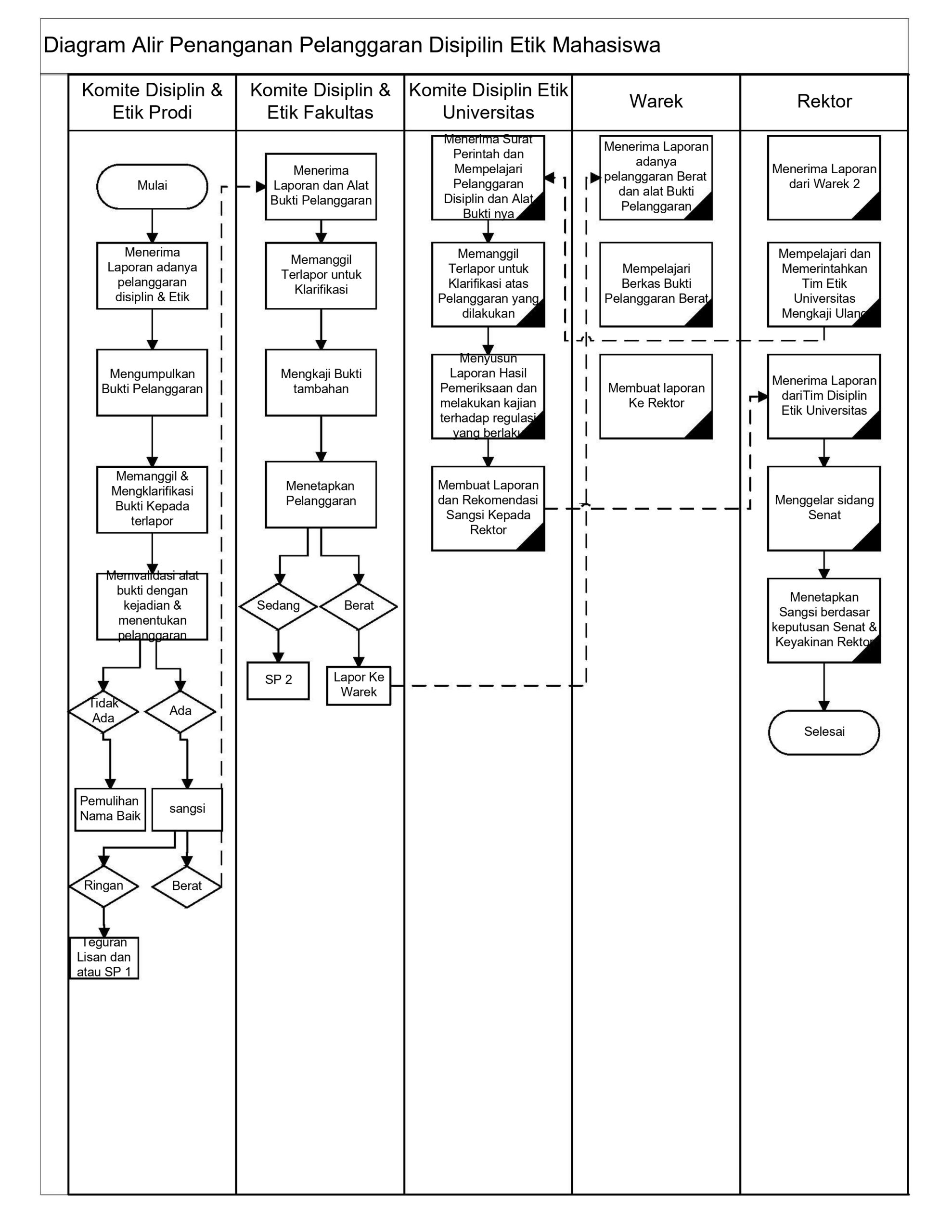
  • Penanganan Kasus Kekerasan Seksual: Prosedur dan mekanisme yang dilakukan oleh Satgas dalam menangani laporan kekerasan seksual, mulai dari penerimaan laporan hingga tahap pemulihan korban.
  • Sanksi bagi Pelaku: Jenis-jenis sanksi administratif yang dapat dikenakan terhadap pelaku kekerasan seksual, berdasarkan tingkat pelanggaran.

Struktur Organisasi PPKPT
Universitas Muhammadiyah Kudus

Dr. Edy Soesanto, SKp., M.Kes

Penanggungjawab

Rizka Himawan, S.Psi., M.Psi

steering committee

Noor Hidayah, S.Kep., Ns., M.Kep

Ketua Satgas

Muhammad Purnomo, SKep.,Ns.,SH., M.HKes

Sekretaris Satgas

Universitas Muhammadiyah Kudus berkomitmen untuk melakukan pencegahan dan penanganan segala bentuk pelanggaran etik dan kekerasan  yang terjadi di lingkungan kampus UMKU. Laporkan segala bentuk tindak kekerasan seksual ke Tim PPKPT UMKU melalui link dibawah ini.

Hubungi Kami

Jika Anda memiliki pertanyaan lebih lanjut atau membutuhkan bantuan, jangan ragu untuk menghubungi kami.

Email

ppkpt@umku.ac.id

Alamat Kantor

Jl. Ganesha Raya No.I, Purwosari, Kec. Kota Kudus, Kabupaten Kudus, Jawa Tengah 59316

Artikel dan Berita Terbaru

Koleksi artikel yang relevan dengan pencegahan dan penanganan kekerasan seksual, termasuk penelitian akademis dan berita terbaru.